78m威九国际

招标采购

-Bidding

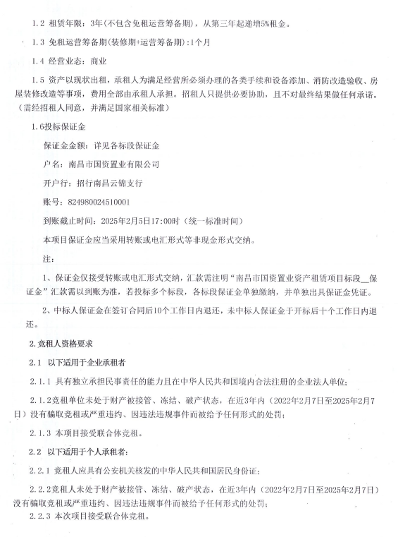
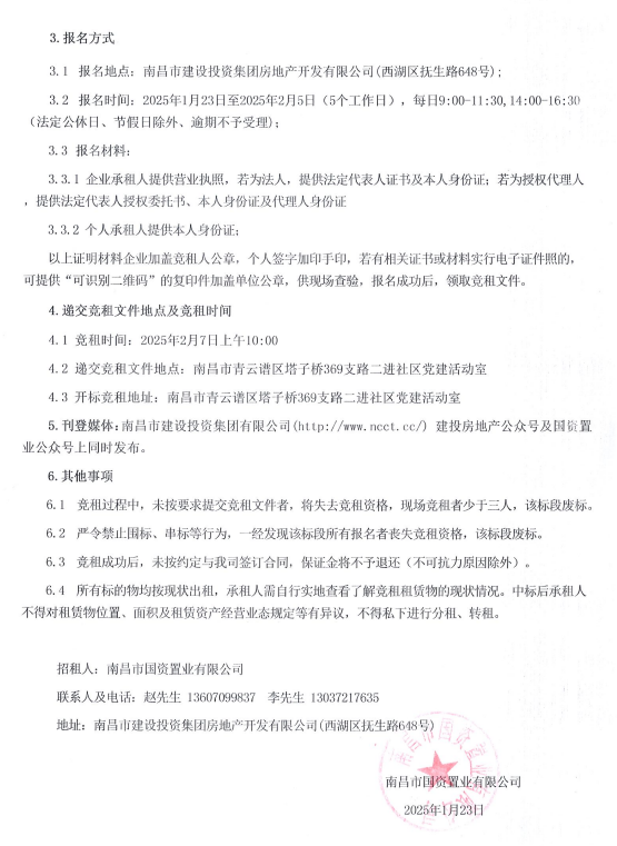
春晖园一期商铺招租布告

日期:2025-01-23

image.png

image.png

image.png

文章评论

表情

共 0 条评论, , ,,,查看全数
  • 这篇文章还没有收到评论, , ,,,连忙来抢沙发吧~
【网站地图】【sitemap】